Доброго времени суток! Решил собрать очередную схему, основанную на несимметричном мультивибраторе. В этот раз я буду собирать сирену, а вот что я собирал до этого:
- Собрал схему, имитирующую звук подпрыгивающего металлического шарика
- Как спаять электронный метроном своими руками?
Данный имитатор сирены можно будет приспособить в качестве сигнализации, дверного звонка, встроить в детскую игрушку (правда для этого нужно будет уменьшить емкость конденсатора) и так далее.
Радиодетали для сборки сирены
Для сборки имитатора сирены своими руками нам понадобятся следующие детали:
- Конденсатор достаточно большой ёмкости. Я использовал два по 15 000мкф
- Конденсатор малой емкости, я использовал опять же два по 100 нф
- Транзисторы МП36А и МП40 или аналогичные
- Резистор на 680 ОМ
- 2 резистора на 2200 Ом
- Переменный или подстроечный резистор на 2200 Ом для изменения длительности нарастания и затухания (опционально, можно и без него обойтись)
- 1 резистор на 15 кОм
- Динамик на 8 Ом
- Крона или иной источник питания 5 — 9 В (рекомендую прикупить колодку для неё, так как стоит она всего 12 рублей, но сильно облегчает демонтаж старых и монтаж новых устройств)
Вот, в принципе, и всё. Большинство радиодеталей можно без труда найти у себя в загашнике, или в ближайшем магазине. Если не найдете конкретно такие транзисторы, то используйте МП35-МП38 и МП39-МП42 соответственно. С ёмкостью конденсаторов можно смело экспериментировать, я установил конденсаторы суммарной ёмкостью 30 000 мкФ, но вы можете поставить один на 15 000 или на 10 000 — какой найдете. Если не найдете подстроечный резистор, смело ставьте любой попавшийся в диапазоне 500 — 2500 Ом.
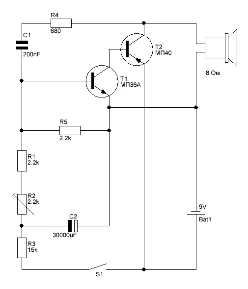
Принципиальная схема имитатора сирены
Набросал принципиальную схему в sPlan, по которой я собирал сирену, соответственно номиналы элементов указал те, которые были у меня. Как я уже писал выше, у вас могут быть другие компоненты.

Сборка сирены
В сборке нет ничего сложно, если вы умеете держать в руках паяльник. Ниже вы найдете видео процесса сборки. Кстати, это мой первый опыт в съемке видео, так что прошу не кидаться тапками=)
Так как у меня не было конденсаторов, я соединил имеющиеся у меня конденсаторы параллельно. При параллельном соединении конденсаторов общая ёмкость считается по формуле:
C общ = C1 + C2 +Cn
Батарею и динамик я подсоединил в конце сборки следующим образом:
- Минус батареи и один из выводов динамика я припаял к эмиттеру транзистора Т1.
- Плюс батареи я припаял к выводу кнопки
- Второй вывод динамика я припаял к коллектору транзистора Т2.

Видео сборки
Весь процесс сборки и тест устройства я снимал на видео. Вы только послушайте КАК ОН ОРЁТ:
Вот и все, надеюсь вам понравилось. Прошу вас в комментариях порекомендовать, какие еще несложные схемы можно собрать начинающему радиолюбителю. Также напишите про свой опыт сборки подобных схем.








