У меня дома завалялись платы различных блоков питания и других устройств. Я решил собрать из элементов этих плат различные простые схемы и поделиться с вами ходом действий, надеюсь вам будет интересно!
Вот стартовый набор компонентов. Сразу прошу прощения, с белым светодиодом не получилось. Дело в том, что он оказался нерабочим, поэтому я в последствии заменил его на красный.

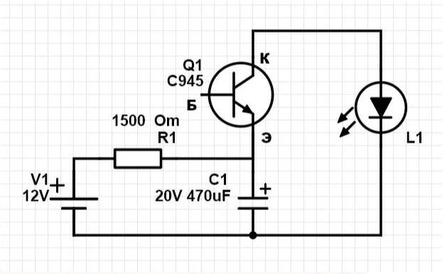
Я набросал схему, в которой подписал номиналы используемых компонентов, по этой схеме и буду собирать. Сразу оговорюсь, что я не автор данной схемы. Она довольна популярна среди радиолюбителей, единственное, я указал тот транзистор, который был у меня в наличии (C945), но можно использовать и другие.

Сборку осуществил навесным монтажом, чтобы было нагляднее. На самом деле схему можно сделать намного компактнее, но не в этом заключалась моя цель. Вот что получилось:

Я использовал блок питания на 12 Вольт. Этого вполне достаточно для работы схемы . Как вы уже заметили, вывод базы остаётся не задействованным. Боевой запуск вы можете наблюдать на GIF’ке:

Итак, что мы видим? Когда электролитический конденсатор заряжается, светодиод не горит, после полного заряда конденсатора открывается транзистор, ток течет через транзистор к светодиоду и светодиод загорается. Конденсатор при этом разряжается, транзистор закрывается, а светодиод гаснет. И так происходит циклично.
На GIF’ке я дотрагиваюсь до вывода коллектора и светодиод начинает моргать чаще. Почему так происходит?








